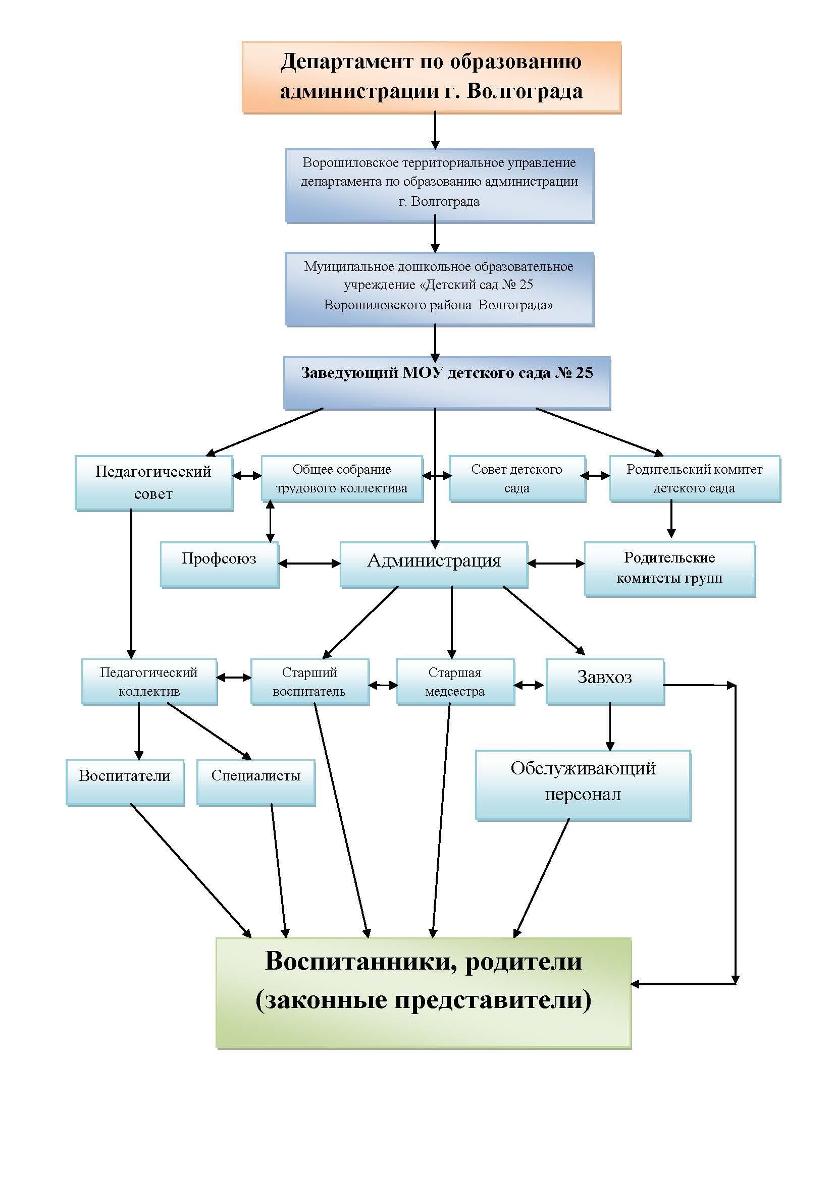
Структура и органы управления образовательной организацией
В МОУ детском саду № 25 структурные подразделения отсутствуют.
Органы управления образовательной организацией:
Департамент по образованию администрации Волгограда
Руководитель департамента — Радченко Ирина Анатольевна
Адрес: 400066, Волгоград, пр-кт им. В.И. Ленина, 17а
Режим работы: понедельник-пятница 8.30 — 17.30
Телефон: +7(8442) 38-47-62
Ссылка на сайт: http://doav.oshkole.ru
E-mail: goruo@volgadmin.ru
Начальник отдела дошкольного образования и охраны прав детей — Татаринцева Ольга Николаевна
Телефон: +7(8442) 38-60-21, часы работы: 8.30-17.30, перерыв 12.30-13.30
Ворошиловское территориальное управление департамента по образованию администрации Волгограда: 400074, Волгоград, ул. Рабоче-Крестьянская, д.19
Начальник Ворошиловского территориального управления - Чернышева Елена Николаевна
Режим работы: с 08.30 до 17.30.Выходные: суббота, воскресенье и праздничные дни.
Обеденный перерыв: с 12.30 до 13.30.
Тел: +7 (8442) 93-12-92 (приемная)
E-mail: vtu_koav@mail.ru

Из Устава МОУ детского сада № 25
Управление МОУ детским садом
1. Управление МОУ детским садом осуществляется в соответствии с законодательством Российской Федерации на основе сочетания принципов единоначалия и коллегиальности.
2. Единоличным исполнительным органом МОУ детского сада является заведующий, который осуществляет текущее руководство деятельностью МОУ детского сада
2.1. Кандидат на должность заведующего Детским садом проходит обязательную аттестацию в порядке, установленном постановлением администрации Волгограда. Запрещается занятие должности заведующего Детским садом лицами, которые не допускаются к педагогической деятельности по основаниям, установленным трудовым законодательством.
Заведующий Детским садом назначается Территориальным управлением по согласованию с Департаментом на основании трудового договора. Должностные обязанности заведующего Детским садом не могут исполняться по совместительству.
Права и обязанности заведующего Детским садом, его компетенция в области управления Детским садом определяются в соответствии с законодательством об образовании и настоящим Уставом.
2.2. Заведующий МОУ детским садом:
- без доверенности действует от имени Детского сада, представляет его интересы в отношениях с государственными органами, органами местного самоуправления, юридическими и физическими лицами;
- руководит деятельностью Детского сада на основе единоначалия;
- определяет структуру управления деятельностью Детским садом, утверждает штатное расписание, правила внутреннего распорядка; заключает договоры, выдает доверенности;
- осуществляет материально-техническое обеспечение и оснащение образовательного процесса, оборудование помещений в соответствии с государственными и местными требованиями и нормативами, а также определяет меры социальной поддержки воспитанников и работников, в том числе за счет привлечения внебюджетных средств;
- обеспечивает целенаправленное и рациональное расходование денежных средств;
- обеспечивает сохранность и использование имущества Детского сада, в том числе недвижимого и особо ценного движимого имущества, по целевому назначению в соответствии с видами деятельности Детского сада;
- издает в пределах своей компетенции приказы и дает указания, обязательные для всех работников и воспитанников Детского сада;
- обеспечивает соблюдение трудового законодательства, осуществляет подбор, прием на работу по трудовому договору, расстановку педагогических и других работников Детского сада, повышение их квалификации и увольнение в соответствии с трудовым законодательством;
- имеет право перераспределять должностные обязанности между работниками Детского сада или при необходимости поручать им выполнение новых обязанностей;
- определяет обязанности всех работников Детского сада;
- издает приказы о зачислении и отчислении воспитанников;
- обеспечивает представление в установленном порядке отчетов и другой необходимой информации о деятельности Детского сада;
- осуществляет текущее руководство образовательной, хозяйственной и финансовой деятельностью Детского сада, за исключением вопросов, отнесенных действующим законодательством или настоящим Уставом к компетенции органов, осуществляющих полномочия Учредителя или коллегиальных органов управления Детского сада;
- исполняет другие обязанности согласно должностной инструкции, утвержденной начальником Территориального управления.
2.3. Заведующий Детским садом несет ответственность:
- за невыполнение функций, отнесенных к его компетенции;
- за реализацию не в полном объеме образовательных программ;
- за жизнь, здоровье воспитанников и работников во время образовательного и воспитательного процесса;
- за не целевое использование средств муниципального бюджета и муниципального имущества;
- перед Детским садом в размере убытков, причиненных Детскому саду в результате совершения крупной сделки с нарушением требований действующего законодательства, независимо от того, была ли эта сделка признана недействительной;
- другие нарушения законодательства Российской Федерации.
Заведующий Детским садом несет ответственность перед государством, обществом и органами, осуществляющими функции и полномочия Учредителя, за свою деятельность в соответствии с функциональными обязанностями, предусмотренными квалификационными требованиями, трудовым договором и настоящим Уставом.
3. В Детском саду формируются коллегиальные органы управления, к которым относятся Совет Детского сада, Общее собрание работников Детского сада, Педагогический совет. Структура, порядок формирования, срок полномочий и компетенция коллегиальных органов управления Детским садом, порядок принятия ими решений и выступления от имени Детского сада устанавливаются настоящим Уставом в соответствии с законодательством Российской Федерации.
Общее руководство Детским садом осуществляет выборный представительные орган - Совет детского сада, который состоит из представителей работников детского сада, родителей (законных представителей) воспитанников, общественности. Кандидатуры в члены Совета выдвигаются на соответствующих собраниях коллективов.
Председатель Совета детского сада- Хутницкая Мариам Вачеевна - воспитатель
место нахождения:
г. Волгоград, ул. им. Саши Филиппова, 46
г. Волгоград, ул. Ельшанская, 77
Основными задачами Совета детского сада являются:
- определяет стратегию развития МОУ детского сада;
- разрабатывает меры по совершенствованию содержания образования, внедрению инновационных технологий;
- ведает вопросами этики и гласности;
- контролирует расходование средств, являющихся собственностью МОУ детского сада;
- принимает и рекомендует к утверждению Программу МОУ детского сада;
- содействует созданию здоровых и безопасных условий в МОУ детском саду;
- обсуждает и вносит предложения по развитию платных образовательных услуг;
- защита и содействие в реализации прав и законных интересов участников образовательного процесса;
- содействие созданию оптимальных условий для осуществления образовательного процесса, повышения качества образования, наиболее полного удовлетворения образовательных потребностей населения;
- осуществление общественного контроля за деятельностью детского сада.
и др.
Деятельность Совета детского сада регламентируется Уставом МОУ детского сада № 25.
Общее собрание работников Детского сада является коллегиальным органом управления, в состав которого входят все работники, для которых Детский сад является основным местом работы. Председатель Общего собрания работников МО детского сада-
место нахождения:
г. Волгоград, ул. им. Саши Филиппова, 46
г. Волгоград, ул. Ельшанская, 77
Основные задачи Общего собрания работников:
- утверждает план развития Детского сада;
- рассматривает и принимает Правила внутреннего трудового распорядка, другие локальные нормативные акты по вопросам, входящим в его компетенцию, принимает решение о заключении коллективного договора;
- заслушивает отчет заведующего о работе Детского сада;
- рассматривает вопросы по созданию оптимальных условий для организации коллективного труда и профессионального роста каждого работника;
- содействует поддержке общественных инициатив по совершенствованию и развитию деятельности детского сада;
- рассматривает и согласовывает локальные акты по вопросам, касающимся оплаты труда и интересов работников детского сада, предусмотренных трудовым законодательством;
- рассматривает кандидатуры работников Детского сада к награждению;
- определяет численность и сроки полномочий комиссий по трудовым спорам, избрании ее членов.
Деятельность общего собрания работников регламентируется Уставом МОУ детского сада № 25.
Организация образовательного процесса в Детском саду осуществляется Педагогическим советом Детского сада (далее - Педагогический совет). Председатель Педагогического совета МОУ детского сада- Луцик Оксана Александровна , заведующий.
место нахождения:
г. Волгоград, ул. им. Саши Филиппова, 46
г. Волгоград, ул. Ельшанская, 77
Основные задачи Педагогического совета:
- реализация государственной политики по вопросам образования;
- совершенствование образовательного процесса и его результатов;
- создание предпосылок и условий для постоянного роста профессионального уровня педагогов Детского сада.
Педагогический Совет:
- рассматривает основные вопросы организации образовательного процесса в Детском саду;
- разрабатывает меры по совершенствованию содержания образования, внедрению инновационных технологий;
- утверждает основные общеобразовательные программы дошкольного образования, разрабатываемые Детским содом самостоятельно на основе федерального государственного образовательного стандарта дошкольного образования и с учетом соответствующих примерных основных образовательных программ;
- рассматривает результаты анализа деятельности педагогического коллектива Детского сада за определенный период;
- определяет цели и задачи на учебный год;
- принимает и рекомендует к утверждению на Совете Детского сада концепцию, программу развития Детского сада;
- определяет содержание образования, формы, методы образовательного процесса и способы их реализации;
- принимает решения об обеспечении комплексной безопасности образовательного процесса по итогам контроля соблюдения СанПиН, требований пожарной безопасности, охраны труда;
- рассматривает вопросы нарушения педагогическими работниками Устава Детского сада;
- рекомендует кандидатуры педагогических работников к награждению государственными наградами, присвоению почетных званий и иных знаков отличия;
- принимает локальные нормативные акты Детского сада по вопросам, входящим в его компетенцию.
Деятельность Совета педагогов регламентируется Уставом МОУ детского сада № 25.
В целях привлечения родительской общественности к активному участию в жизни Детского сада, укрепления связей между Детским садом и семьей, реализации прав родителей на участие в управлении Детским садом создаются групповые Родительские комитеты и общий Родительский комитет. В состав Родительских комитетов входят родители (законные представители) воспитанников, заинтересованные в совершенствовании деятельности Детского сада. Председатель Родительского коллектива Детского сада- родитель (законный представитель) воспитанника.
место нахождения:
г. Волгоград, ул. им. Саши Филиппова, 46
г. Волгоград, ул. Ельшанская, 77
Основные направления деятельности Родительского комитета:
- организует участие родителей (законных представителей) воспитанников в мероприятиях и акциях, проводимых Детским садом;
- участвует в выявлении неблагополучных семей, а также семей, нуждающихся в социальной поддержке;
- участвует в защите прав воспитанников, нарушаемых в семьях, через меры общественного воздействия на родителей, нарушающих права детей, сотрудничество с инспекцией по делам несовершеннолетних, комиссией по делам несовершеннолетних и защите их прав, органами опеки и попечительства, социальной защите и др.;
- участвует в работе по контролю качества питания воспитанников, их медицинского обслуживания, обеспечения безопасности;
- устанавливает связи с административными органами, общественными организациями, предприятиями, учреждениями по вопросам оказания Детскому саду помощи в проведении воспитательной работы, укреплению ее материально-технической базы;
- представляет предложения для формирования перечня платных дополнительных образовательных услуг, оказываемых Детским садом;
- участвует в подготовке и проведении родительских лекториев, собраний, встреч со специалистами здравоохранения, правоохранительных органов и т.п.;
- участвует в работе родительских конференций Волгограда, региона;
- вносит предложения о поощрении педагогов.
Деятельность Родительского комитета осуществляется в соответствии с Конвенцией ООН о правах ребенка, законодательством Российской Федерации и регламентируется Уставом детского сада № 285.
УРОВНИ УПРАВЛЕНИЯ в МОУ ДЕТСКОМ САДУ № 25:
I уровень управления:
Заведующий МОУ детского сада № 25- Луцик Оксана Александровна
II уровень управления:
Старший воспитатель МОУ детского сада № 25- Шуманова Елена Рааэльевна
Старший воспитатель занимается методической работой и организует воспитательно-образовательный процесс в детском саду. Вместе с заведующим он руководит коллективом детского сада, участвуя в подборе кадров, в разработке и внедрении программ развития и педагогических планов. Старший воспитатель проводит методическую работу в педагогическом коллективе: семинары, собрания, контроль, индивидуальные и коллективные консультации, работу с молодыми педагогами. Кроме того, он участвует в работе с родителями: готовит информационные стенды, папки-передвижки, консультации и т.д.
Заведующий хозяйством МОУ детского сада № 25 - Попова Ольга Анатольевна
Заведующий хозяйством организует и обеспечивает хозяйственное обслуживание детского сада. Обеспечивает сохранность имущества детского сада и его восстановление. Организует соблюдение требований пожарной безопасности здания и исправность средств пожаротушения, следит за режимом соблюдения норм и правил техники безопасности. Анализирует своевременность, правильность и эффективность расходования финансовых и материальных средств, выданных на хозяйственные нужды.
III уровень управления :
Специалисты:
музыкальный руководитель отвечает за музыкальное воспитание детей, организует и проводит непосредственно образовательную деятельность по музыкальному развитию, музыкальные утренники, праздники, развлечения. Участвует в проведении утренней гимнастики, физкультурных мероприятий, обеспечивает музыкальное сопровождение организованных игр, проводит музыкально-дидактические, театрализованные и ритмические игры.
учитель-логопед начинает свою работу в группе с развития у детей внимания, зрительного и слухового восприятия (узнавания и различения), памяти и мышления. Без этого невозможно наладить полноценный образовательный процесс. В задачи учителя - логопеда входит расширение и обогащение словарного запаса детей, исправление грамматических ошибок, развитие связной речи и обучение грамоте. Кроме методик коррекции устной и письменной речи, логопед знаком с основами невропатологии, психопатологии, патологии органов слуха и речи.
педагог-психолог, работающий в детском саду, обеспечивает психологическое здоровье детей, в основе которого лежит полноценное психическое развитие ребенка на всех этапах детства. В соответствии с поставленной целью детский практический психолог выполняет следующие задачи: реализует в работе с детьми возможности развития каждого возраста, развивает индивидуальные особенности ребенка, т.е. внимание специалиста должны привлекать интересы, способности, склонности, чувства, увлечения, отношения ребенка и пр. От психолога требуется создать благоприятный для развития ребенка климат в детском саду, а также необходимо оказывать своевременную психологическую помощь, как детям, так и их родителям, воспитателям.
Сотрудники дошкольного учреждения
воспитатель отвечает за жизнь и здоровье воспитанников своей группы. Воспитатель планирует и проводит непосредственно образовательную деятельность, игры, прогулки и развлечения в соответствии с возрастом детей. Создает условия в группе для успешной реализации воспитательно-образовательной программы. Руководит работой помощника воспитателя. Воспитатель ведет работу с родителями по вопросам развития, воспитания и обучения детей, привлекает родителей к активному сотрудничеству с детским садом.
помощник воспитателя помогает воспитателю в организации воспитательно-образовательного процесса. Также помощник воспитателя отвечает за чистоту в групповых помещениях. В соответствии с требованиями СанПиН проводит санитарную обработку посуды. Следит за чистотой полотенец, меняет их по мере загрязнения, помогает воспитателю в проведении гигиенических процедур с детьми.
К обслуживающему персоналу относятся: дворник, рабочий по обслуживанию и ремонту здания. Все эти сотрудники обеспечивают бесперебойную работу дошкольного учреждения.
Все сотрудники детского сада работают в тесном контакте друг с другом, создавая благоприятные условия для развития, воспитания и обучения детей дошкольного возраста.
Соцальный паспорт
Заведующий МОУ Детский сад № 25- Луцик Оксана Александровна
Контактный телефон: +78442 97-30-99
факс: +78442 95-34-10
e-mail: dou25@volgadmin.ru
Режим работы: понедельник – пятница (кроме среды) 8.30-17.30. Среда: 10.00-19.00. Перерыв 12.00-13.00
Выходные: суббота, воскресенье, общегосударственные праздничные дни
Прием родителей: среда с 14.30 до 18.00
Представительств, филиалов и структурных подразделений в МОУ нет.
Языки обучения. Язык, на котором ведется обучение и воспитание в дошкольном образовательном учреждении, определяется учредителем и Уставом. В детском саду обучение и воспитание ведется на русском языке.
Приказ о назначении заведующего МОУ детского сада № 25.pdf
Устав МОУ детского сада № 25.pdf
Изменения и дополнения в устав МОУ детского сада № 25 от 2015 года .pdf
Изменения и дополнения в устав от 2017 года.pdf
Органы управления
Положение о родительском собрании МОУ детского сада № 25.pdf
Положение об общем собрании трудового коллектива МОУ детского сада № 25.pdf
План финансово-хозяйственной деятельности на 2024 г..pdf
Положение о родительском собрании МОУ детского сада № 25 .pdf
Положение о Педагогическом совете МОУ детского сада № 25 .pdf
План финансово-хозяйственной деятельности на 2024 г..pdf
План ПФХД на 2025 и плановый 2026 и 2027 годов от 28.12.2024..pdf
План ПФХД на 2025 и плановый 2026 и 2027 годов от 31.03.2025.pdf
План ПФХД на 2025 и плановый 2026 и 2027 от 30.12.2025 (1).pdf